Задание 1306 - ГДЗ Геометрия 7-9 класс. Атанасян. Учебник

Старая и новая редакции

Вернуться к содержанию учебника

1303 1304 1305 1306 1307 1308 1309

Вопрос

Выберите год учебника

№1306 учебника 2013-2022 (стр. 334):

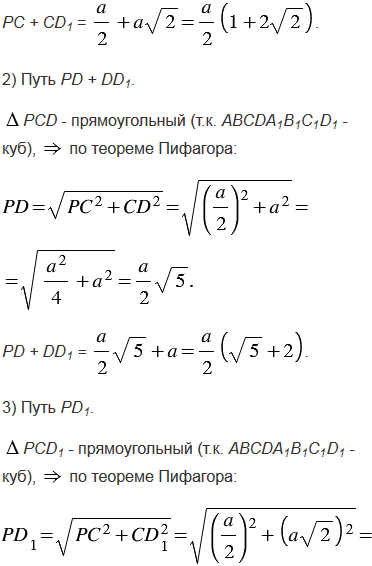
Комната имеет форму куба. Паук, сидящий в середине ребра, хочет, двигаясь по кратчайшему пути, поймать муху, сидящую в одной из самых удаленных от него вершин куба. Как должен двигаться паук?


№1306 учебника 2023-2024 (стр. 339):

Многоугольники F1 и F2 подобны. Пусть S1 и S2 их площади, а  коэффициент подобия многоугольника F1 относительно F2. Используя теорему о площадях подобных многоугольников, заполните таблицу.
S1 27 см2 640 см2   24 см2  
S2 3 см2   54 дм2 6 мм2 42 см2
  2  

Подсказка

№1306 учебника 2013-2022 (стр. 334):

Вспомните:

  1. Что такое куб.
  2. Какой треугольник называется прямоугольным.
  3. Теорему Пифагора.
  4. Какая точка называется серединой отрезка.

№1306 учебника 2023-2024 (стр. 339):

Вспомните:

  1. Какие многоугольники называют подобными.
  2. Отношение площадей подобных многоугольников.

Ответ

№1306 учебника 2013-2022 (стр. 334):


№1306 учебника 2023-2024 (стр. 339):


Вернуться к содержанию учебника