Задание 1105 - ГДЗ Геометрия 7-9 класс. Атанасян. Учебник

Старая и новая редакции

Вернуться к содержанию учебника

1102 1103 1104 1105 1106 1107 1108

Вопрос

Выберите год учебника

№1105 учебника 2013-2022 (стр. 282):

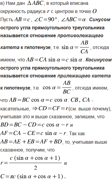
Найдите длину окружности, вписанной: а) в квадрат со стороной ; б) в равнобедренный прямоугольный треугольник с гипотенузой ; в) в прямоугольный треугольник с гипотенузой и острым углом ; г) в равнобедренный треугольник с углом при основании и высотой , проведённой к основанию.


№1105 учебника 2023-2024 (стр. 275):

Угол между лучом ОА, пересекающим единичную полуокружность, и положительной полуосью равен . Найдите координаты точки А, если:

а) ОА = 3, = 450;

б) ОА = 1,5, = 900;

в) ОА = 5, = 1500;

г) ОА = 1, = 1800;

д) ОА = 2, = 300.

Подсказка

№1105 учебника 2013-2022 (стр. 282):

Вспомните:

  1. Что такое квадрат.
  2. Что такое треугольник.
  3. Какой треугольник называется прямоугольным.
  4. Какой треугольник называется равнобедренным.
  5. Что такое окружность.
  6. Как найти длину окружности.
  7. Какая окружность называется вписанной.
  8. Что называется касательной к окружности, какие свойства имеет.
  9. Что такое синус, косинус и тангенс.

№1105 учебника 2023-2024 (стр. 275):

Вспомните:

  1. Что такое система координат.
  2. Как определить координаты точки.
  3. Что такое единичная полуокружность.
  4. Что называется синусом и косинусом угла.
  5. Значение синуса и косинуса углов, равных 300, 450, 600.
  6. Формулы приведения.
  7. Как вычислить координаты точки.

Ответ

№1105 учебника 2013-2022 (стр. 282):


№1105 учебника 2023-2024 (стр. 275):


Вернуться к содержанию учебника