Задание 1096 - ГДЗ Геометрия 7-9 класс. Атанасян. Учебник

Старая и новая редакции

Вернуться к содержанию учебника

1093 1094 1095 1096 1097 1098 1099

Вопрос

Выберите год учебника

№1096 учебника 2013-2022 (стр. 277):

Стороны правильного треугольника, квадрата и правильного шестиугольника равны друг другу. Найдите отношения площадей этих многоугольников.


№1096 учебника 2023-2024 (стр. 270):

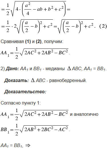
Докажите, что медиану АА1 треугольника АВС можно вычислить по формуле . Используя эту формулу, докажите, что если две медианы треугольника равны, то треугольник равнобедренный.

Подсказка

№1096 учебника 2013-2022 (стр. 277):

Вспомните:

  1. Какой многоугольник называется правильным.
  2. Формулы для вычисления площади правильного многоугольника, его стороны и радиуса вписанной окружности.

№1096 учебника 2023-2024 (стр. 270):

Вспомните:

  1. Что такое медиана треугольника.
  2. Какой треугольник называется равнобедренным.
  3. Что такое прямоугольная система координат.
  4. Координаты точки.
  5. Как найти координаты середины отрезка и расстояние между точками, зная их координаты.

Ответ

№1096 учебника 2013-2022 (стр. 277):


№1096 учебника 2023-2024 (стр. 270):


Вернуться к содержанию учебника