Задание 3. Вопросы для повторения к главе XI - ГДЗ Геометрия 7-9 класс. Атанасян. Учебник

Старая и новая редакции

Вернуться к содержанию учебника

Вопросы для повторения к главе XI. Страница 266, 267

24 1 2 3 4 5 6

Вопрос

Выберите год учебника

№3 учебника 2013-2022 (стр. 266):

Что называется тангенсом угла ? Для какого значения тангенс не определен и почему?


№3 учебника 2023-2024 (стр. 267):

Сформулируйте и докажите теорему о разложении вектора по двум неколлинеарным векторам.

Подсказка

№3 учебника 2013-2022 (стр. 266):

Вспомните:

  1. Что такое тангенс острого угла прямоугольного треугольника.
  2. Что такое синус и косинус угла .

№3 учебника 2023-2024 (стр. 267):

Вспомните:

  1. Что такое вектор.
  2. Какие векторы называются коллинеарными (неколлинеарными).
  3. Как отложить вектор от данной точки.
  4. Что такое прямая.
  5. Какие прямые называются параллельными.
  6. Правило треугольника сложения двух векторов.
  7. Действия над векторами.
  8. Разложение вектора по двум неколлинеарным векторам.

Ответ

№3 учебника 2013-2022 (стр. 266):


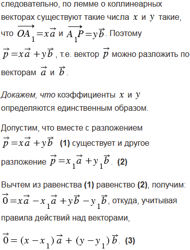
№3 учебника 2023-2024 (стр. 267):

24 1 2 3 4 5 6


Вернуться к содержанию учебника