Задание 765 - ГДЗ Геометрия 7-9 класс. Атанасян. Учебник

Старая и новая редакции

Вернуться к содержанию учебника

762 763 764 765 766 767 768

Вопрос

Выберите год учебника

№765 учебника 2013-2022 (стр. 201):

Пусть Х, Y и Z - произвольные точки. Докажите, что векторы , и нулевые.


№765 учебника 2023-2024 (стр. 205):

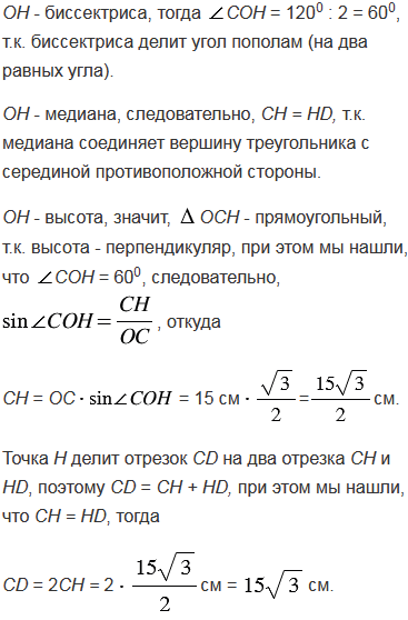
На полуокружности АВ взяты точки С и D так, что АС = 370, ВD = 230. Найдите хорду СD, если радиус окружности равен 15 см.

Подсказка

№765 учебника 2013-2022 (стр. 201):

Вспомните:

  1. Какой вектор называется нулевым.
  2. Правило треугольника.
  3. Законы сложения векторов.
  4. Вычитание векторов.

№765 учебника 2023-2024 (стр. 205):

Вспомните:

  1. Что такое окружность, ее элементы.
  2. Как найти градусную меру дуги окружности.
  3. Какой треугольник называется равнобедренным.
  4. Что такое медиана, биссектриса, высота треугольника.
  5. Какой треугольник называется прямоугольным.
  6. Синус острого угла прямоугольного треугольника.
  7. Значение синуса для угла 600.

Ответ

№765 учебника 2013-2022 (стр. 201):


№765 учебника 2023-2024 (стр. 205):


Вернуться к содержанию учебника